Aangezien elke website een familie als research-object heeft, mogen we aannemen dat een familiestructuur visueel kunnen tonen ook op elke website gewenste functionaliteit is. Ik heb één en ander voor jullie uitgezocht:
- welke applicaties zijn er zoal om familiestructuren te beheren
- hoe en in welk formaat kan je familiestructuren importeren
- en exporteren naar een beeldformaat
- om te integreren in de website
Gedcom
Gedcom (.ged extensie) blijkt het standaard bestandstype waarmee de meeste genealogie software kan omgaan.
Applicaties
Er is heel wat maar slechts drie applicaties zijn niet-propriëtair. Waarvan eentje, Ancentris, nog in beta (versie 0,8 of 0,9).
Gramps
Gramps lijkt de meest aangewezen kandidaat.

-
De applicatie installeerde probleemloos op zowel Mac OS X (Mavericks) als Windows (7).

-
Het is Open Source software en dus gratis.
-
Er is een degelijke documentatie-wiki voorhanden en een heel gamma addons -- waarvan ik niet kan beoordelen of die voor jullie doeleinden van pas kunnen komen.
-
Een .ged bestand importeren werkt naar behoren, voor zover ik dat kan beoordelen. Er zijn een aantal testjes gedaan, onder andere met een sample.
Via 'Family Trees' in de menubalk krijg je onderstaand scherm waarmee je een bestand kan importeren

Exporteren en integreren
Op de werking van de applicatie ga ik niet verder in, maar ik heb wel de exportmogelijkheden bekeken.
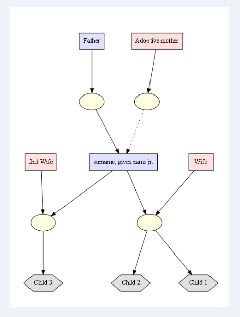
Via 'Reports --> Graphs' kan men een familiestructuur exporteren in de formaten png en svg.

Het eerste formaat kan je zonder problemen opladen naar je website en zal responsive weergegeven worden.

Verdere vragen en aanvullingen verneem ik graag via #adelnt of e-mail. Dit is een basis-tutorial die we samen verder kunnen uitwerken.